新型冠状病毒疫情的形势仍然严峻,但奋斗在一线的医护人员和来自全国各地的支援,更坚定了我们战胜此次疫情的信心。
除了听从防控指挥,做好隔离防护外,这次疫情也让我对新风系统有了新的认识。
新风不是一种摆设,更不是大号的空气净化器。它是家庭舒适品质生活的前提,它是一种保障家庭空气质量安全的基础。
疫情期间,口罩成为稀缺物品。因为口罩是我们普通人防护病毒感染最基本的东西。离开口罩,我们去超市购置生活物资都变得异常危险。
假设,我们去一个空旷无人的田野里购买东西,那我们还需要戴口罩吗? 当然不需要,因为外界的流动的空气会将病毒范围稀释,使我们受到感染的几率变得非常低。
人员密集且空气不流动的地方,是目前对于疫情最危险的地方。而能够呼吸到流动、新鲜和洁净的空气,这便是新风赋予的力量。
火神山医院里新风的应用
早在火神山医院建设时,新风系统就是医院内防控病毒最有效的方式。
通过新风系统可以减少病房内空气的无序外溢,经由集中处理排放有益于空气质量的改善,更有助于新型冠状病毒感染的肺炎疫情的防控工作。
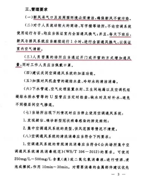
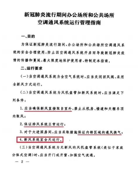
现在为了阻止疫情蔓延和扩散,“国务院应对新型冠状病毒肺炎疫情联防联控机制综合组”下发了办公场所和公共场所空调通风系统运行的通知。
对于普通家庭的新风用户而言,需要注意进风口没有阻碍物和污染物,且建议全天24小时运行,毕竟新风的运行费用远比空调、采暖便宜得多。
新风的功能除了最初的预防雾霾外,它还可以保证家庭呼吸的安全(持续空气置换、过滤PM2.5),带来舒适的生活体验(降低室内二氧化碳浓度)以及家庭人员的身体健康(流动新鲜的空气降低病毒感染几率)。
当然,新风目前的存在感很低,普及率远没有空调和采暖系统那么高。但经过此次疫情,我们应该对新风有一个重新的认识。

扫一扫二维码,了解更多资讯